中国政府网
安徽省人民政府网
智能问答
网站无障碍
长辈版
繁体版
登录
注册
仙寓镇人民政府
网站首页
网站
首页
首页
最美
石台
资讯
中心
政府
信息公开
政务
服务
互动
交流
政府
数据
投资
石台
数据开放
数据发布
您现在所在的位置:
网站首页
>
政府信息公开
>
仙寓镇人民政府
>
安全生产
>
行政管理
>
预警提示信息
索引号:
11341822003289428A/202006-00031
组配分类:
预警提示信息
发布机构:
仙寓镇人民政府
主题分类:
民政、扶贫、救灾
名称:
灾害预警〔2020〕11号
文号:
成文日期:
发布日期:
2020-06-26
废止日期:
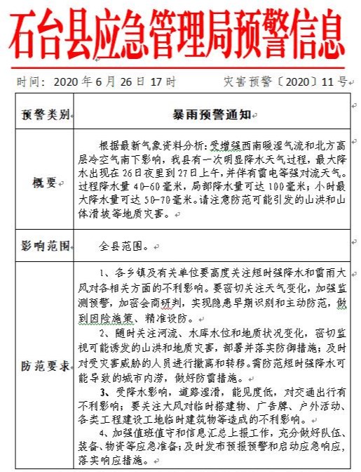
灾害预警〔2020〕11号
发布时间:2020-06-26 08:43
来源:仙寓镇人民政府
字号:[
默认
大
超大
]
文本下载
我要纠错
用微信扫描二维码
分享至好友和朋友圈
×